声明:创建本文档的目的是出于个人学习。

 参考:@inproceedings{zhang15_cvpr,
 Author = {Xucong Zhang and Yusuke Sugano and Mario Fritz and Bulling, Andreas},
 Title = {Appearance-based Gaze Estimation in the Wild},
 Booktitle = {Proc. of the IEEE International Conference on Computer Vision and Pattern Recognition (CVPR)},
 Year = {2015}, Month = {June}
 Pages = {4511-4520}
 }

DatasetOfficial

Training result

Model 08: 2D gaze direction error


Model 00

solver file

net file

train00

train01

train02

train03

train04

train05

train06

train07

train08


Model 01

solver file

net file

train00

train01

train02

train03

train04

train05

train06

train07

train08


Model 02

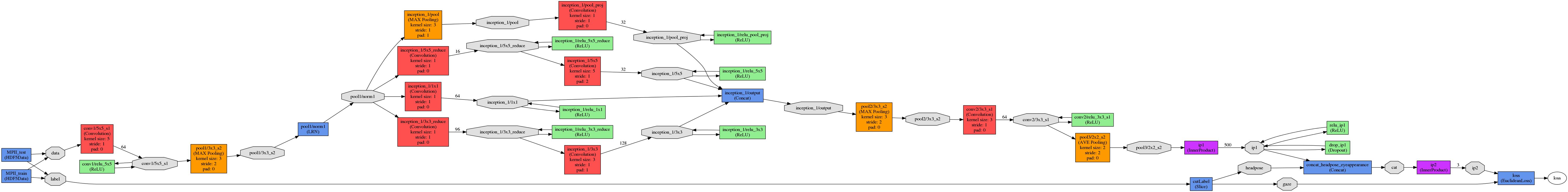
solver file

net image

net file

train04

train05

train06

train07

train08


Model 03

solver file

net image

net file

train05

train06

train07

train08


Model 04

Based on BVLC GoogleNet

solver file

net image

net file

train07

train08


Model 05

solver file

net image

net file

train07

train07_dropoutradio_00

train07_dropoutradio_07

train07_dropoutradio_08

train07_without_dropout

train08

train08_16000


Training result old


## Model 00


train00

train01

train02

train03

train04_200error

train04_meanerrordegree



## Model 01


Silly Way Saved

solver file

net file

train00

train01

train02

train03

train03_meanerrordegree

train04